The bmannconsulting.com website

title: "3W for In-Browser AI: WebLLM + WASM + WebWorkers" source: "https://blog.mozilla.ai/3w-for-in-browser-ai-webllm-wasm-webworkers/" author:

  • "[[Baris Guler]]" published: 2025-08-28 created: 2025-09-01 description: "🤝This is the first "guest post" in Mozilla.ai's blog (congratulations Baris!). His experiment, built upon the ideas of Mozilla.ai’s WASM agents blueprint, extends the concept of in-browser agents with local inference, multi-language runtimes, and full browser-native execution. As we are exploring ways to give users more control" tags:
  • "clippings"

🤝

This is the first "guest post" in Mozilla.ai's blog (congratulations Baris!). His experiment, built upon the ideas of Mozilla.ai’s WASM agents blueprint, extends the concept of in-browser agents with local inference, multi-language runtimes, and full browser-native execution. As we are exploring ways to give users more control over their AI technologies, we appreciate this community-led contribution and are excited to feature it here. Thank you Baris!

Introduction#

What if AI agents could run entirely in your browser? Not just the UI part—the actual model inference, agent logic, and response generation, all happening locally without a single API call. It sounds impractical until you consider the pieces that are already there: WebLLM loads quantized models directly in browsers, WebAssembly compiles agent logic to near-native performance, and WebWorkers orchestrate both the model inference and agent execution off the main thread for responsive UIs.

I've been experimenting with this stack recently—compiling agent logic to WASM from different languages (Rust, Go, Python via Pyodide, JavaScript) and focusing on orchestrating everything through WebWorkers while WebLLM handles the heavy lifting for the AI Agent. The result is surprisingly capable: agents that work offline, keep data completely local, and respond faster than you'd expect from browser-based inference.

Why This Architecture?#

Browser-based AI today suffers from a fundamental mismatch: we build sophisticated frontends that are ultimately just fancy HTTP clients to distant GPU clusters. Even the well-fitting AI interfaces inherit all the classic web problems—unpredictable costs, privacy black holes, reliability issues, and zero control over what actually runs where. You're essentially at the mercy of someone else's infrastructure, billing model, and data handling practices. But some researchers have started pushing back against this paradigm, exploring what's possible when you keep everything client-side.

The initial inspiration came from Mozilla.ai’s excellent work on WASM agents, which demonstrated a breakthrough approach: Python agents running via Pyodide with clean integrations to OpenAI-compatible services through their Agent SDK. Their work proved that browser-native agent execution was not only possible but practical, eliminating the complexity of local installations and dependency management.

While good as a proof-of-concept, Mozilla.ai ’s work still had a few limitations. On the one hand, Pyodide brings some restrictions on the python packages that one could use. On the other hand, while the wasm-agents blueprint provides examples of local inference, this is still external to where the agent code runs (i.e. the browser), and it requires the installation of a separate inference server such as Ollama or LM Studio.

Building on this foundation, I started exploring: what if we took the next step? Instead of shipping prompts to external models, what if we shipped models to browsers entirely? Could we combine the very latest “WASM-ified Python” approach with fully local inference?

This question actually emerged from my ongoing work on Asklet, an open benchmarking sandbox for testing local LLM inference performance across modern frontend frameworks like React, Svelte, and Qwik using WebLLM and LangChain.js. While building Asklet to answer questions like "How efficient is local inference for real-world prompts across frameworks?" I discovered Mozilla.ai's work—and realized we were both pushing toward the same vision from different angles. Their agent-focused approach combined with my performance benchmarking experiments pointed toward something bigger: a complete rethinking of how AI applications could work in browsers.

The 3W stack takes this concept to its logical conclusion. The "3W" emerged from realizing that three technologies starting with "W" solve the fundamental constraints of browser AI: WebLLM eliminates remote API dependencies by handling model loading and inference locally—think 7B parameter models compressed to run efficiently in browser memory. WASM eliminates performance bottlenecks by giving us the performance layer for agent logic without the overhead of interpreted JavaScript. WebWorkers eliminate UI blocking by ensuring that while a 7B model is crunching through tokens, your UI stays responsive. Each W addresses a different bottleneck, but together they enable something that wasn't possible before.

But how do you actually architect this? From my experience building multi-threaded browser applications, the key insight is treating each programming language as a first-class runtime with its own dedicated execution context and optimized model selection. Traditional WebWorker approaches still bottleneck on shared JavaScript execution—here, so each worker gets its own WASM runtime and WebLLM engine instance, also coming with its own caching functionality.

How it works#

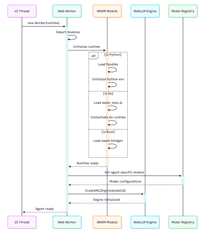
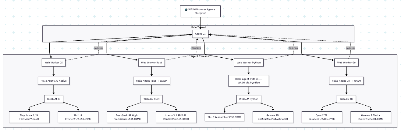
The blueprint implements a parallel multi-runtime architecture where each programming language gets its own dedicated WebWorker thread, WASM runtime, and WebLLM engine instance. This design eliminates the traditional bottleneck of single-threaded browser JavaScript while enabling true language-specific optimizations.

The Core Architecture consists of five key layers: The main UI thread orchestrates user interactions and manages four dedicated WebWorker threads (one each for Rust, Go, Python, and JavaScript). Each worker operates independently, loading its respective WASM runtime—wasm-bindgen (with wasm-pack) for Rust, wasm_exec.js (via GOOS & GOARCH arguments) for Go, Pyodide for Python, and native JavaScript execution. Comlink provides a simple RPC communication between the main thread (of the browser) and workers, eliminating the typical postMessage complexity.

What I found most interesting about this approach is the possibility for someone to use different models depending on the agent they use. We can expect custom agents to be available in the future that rely both on ad-hoc models and different programming languages, depending on their specific tasks. Here different runtimes can target different model classes based on the problem they need to solve. Each WebLLM engine instance is independently initialized within its worker context, allowing for dynamic model switching without affecting other runtimes.

The user experience is straightforward: select a runtime (Rust, Go, Python, or JavaScript), choose an appropriate model from that runtime's optimized selection, and start interacting. Behind the scenes, the main thread spawns the selected WebWorker, which initializes its WASM runtime and loads the chosen WebLLM model. When you submit a prompt, your WASM-compiled agent logic processes the input (generating a greeting in your selected language), then feeds both the greeting and your prompt to the local LLM for contextual response generation. All of this happens entirely in your browser—no API calls, no data leaving your device.

Try It Yourself#

Getting started is straightforward—I've prioritized Docker deployment to eliminate the usual WASM toolchain hassles. If you want to jump straight in, the containerized approach handles all the build dependencies automatically.

Docker Setup (Recommended):

You can pull and run the latest version of the project as a Docker container from Docker Hub as follows:

docker run -p 5173:5173 \
 -v $(pwd)/demos:/app/demos \
 -v $(pwd)/src:/app/src \
 hwclass/wasm-browser-agents-blueprint:latest

# you prefer this for production-ready approach
docker run -p 5173:5173 hwclass/wasm-browser-agents-blueprint:latest

Navigate to http://localhost:5173 and you'll see the demo interface. (Port 5173 is Vite's default —I kept the standard to maintain consistency with modern frontend tooling.) The first model load takes time—especially for the larger models like DeepSeek-8B—but subsequent interactions are surprisingly fast. Try switching between runtimes to feel the performance differences: Rust with DeepSeek feels more deliberate but comprehensive, while JavaScript with TinyLlama is snappy but lighter on reasoning.

Play with the system:

At any time you can see what is happening in the Console tab of your browser’s Developer Tools (the system has been tested with the latest Chrome).You can try it on other browsers, too, as there is/are no any browser-specific details, WASM support and webgpu are the only dependencies here.

Once running, try asking the same question across different runtimes. The model responses vary not just due to different models, but because each runtime's greeting logic creates slightly different context prompts. This isn't a bug—it's a feature that demonstrates how language-specific agent logic can influence AI behavior in subtle ways.

What This Enables#

Beyond the technical novelty, this architecture opens up application categories that weren't practical before. Think browser-based development tools that can analyze code locally without sending it to external services—perfect for sensitive codebases or offline environments, like how you do with the most famous IDEs. Documentation systems that can answer questions about your project using models trained on your specific codebase, running entirely client-side. Or anything running with prioritized privacy.

The multi-language approach becomes powerful when you consider domain-specific agents: financial modeling agents in Rust for precision, data processing agents in Go for concurrency, research prototyping in Python for flexibility, and UI interaction agents in JavaScript for responsiveness. Each language handles what it does best, but they all share the same local inference infrastructure - browser as a runtime for AI inference.

Why choose this over alternatives? Most browser AI (also with agent workload) solutions today require API keys, internet connectivity, and data transmission to third parties. This approach eliminates those dependencies while giving you direct control over model selection and agent behavior. Unlike server-side solutions, there's no scaling costs—each user brings their own compute. Unlike purely JavaScript solutions, you get the full performance spectrum from lightweight TinyLlama interactions to serious DeepSeek reasoning.

The real potential lies in applications we haven't thought of yet: in-browser dev environments with AI pairing, offline-first AI tools for field work, privacy-focused AI applications for healthcare or legal work, educational tools that don't require institutional API access. When AI processing happens locally, entirely new categories of applications become possible.

Performance & Trade-offs#

Building this taught me that browser AI has sharp edges—and they're not always where you'd expect. Model loading is the biggest UX challenge: DeepSeek-8B takes 2-3 minutes to download and initialize on a decent connection, during which users see a progress bar and wonder if something's broken. Once loaded, inference is surprisingly “fast” on a Mac M2 Pro —often faster than API round-trips—but that initial wait is brutal for user expectations.

Memory is the real constraint. The 8GB Docker recommendation isn't arbitrary—running multiple WebLLM instances simultaneously can quickly exhaust browser memory limits. I've seen Chrome tabs crash when users try to switch between runtime models too quickly without proper cleanup. The current architecture terminates and reinitializes engines on model switches, which works but feels wasteful when you know the models could theoretically coexist.

Runtime performance varies more than I expected. Rust with wasm-bindgen consistently delivers the fastest WASM execution, but the JavaScript native implementation sometimes wins on pure responsiveness because it skips the WASM boundary entirely. Python via Pyodide is surprisingly capable but has unpredictable memory spikes. Go sits in a sweet spot—reliable, efficient, but not always the fastest at either compute or responsiveness.

Hardware constraints bite hard. What runs smoothly on an M3 MacBook barely functions on older hardware. Mobile devices? Forget about the larger models entirely. This isn't a universal solution—it's a high-end browser solution that assumes recent hardware and generous memory limits. The lightweight models (TinyLlama, Phi-1.5) democratize access somewhat, but they also deliver noticeably lighter reasoning capabilities.

Honest assessment: This browser-first approach effectively reduces server costs and privacy risks, but demands more from local hardware and has slow startups—great for niche use cases, not yet mainstream.

Playing devil’s advocate, it’s worth noting this isn’t running true agents (not yet, the handoff and tool-calling examples are on their way)—only interfacing with LLMs for now. It’s a proof-of-concept, and with future agentic models in WebLLM (or better alternatives), real agent capability is definitely on the horizon.

Several architectural improvements could significantly enhance this approach. The current implementation works, but it's clearly a first iteration with room for optimization. Here the list of what I can count in the first glance:

SharedWorker Architecture: Enablement of multitab and multisession model sharing to reduce load times and duplicate downloads.

Advanced Model Caching: To make a move beyond IndexedDB by using service workers, persistent storage APIs, and smart eviction policies for offline and robust model management.

JavaScript PubSub Event Bus: Native event-driven communication between browser agents can provide flexible tool orchestration (JS events, handoffs across languages) as JS itself inherits an event-driven paradigm due to where it was born = browsers.

Broadcast Channel API for Cross-Tab Coordination: An universalised event bus for distributed agents across multiple tabs/windows with unified state and messaging.

Background Sync Model Downloads: To fetch and cache models opportunistically by utilising Background Sync and Service Workers, allowing offline-first PWA experiences.

AI-Native Browser Runtimes: Providing optimized in-browser inference with headless/AI-first browsers (e.g. Lightpanda, Firefox AI Extension API).

Embedded Runtimes (QuickJS & WasmEdge): Move from retrofitting web technologies to purpose-built, lightweight JavaScript/AI inference engines assuming browsers as runtimes running on edge devices.

In-Browser RAG Data Processing: Utilising tools like DuckDB (with VSS plugin) and PyArrow for fast, local, semantic search and data science workloads directly in the browser opens another gate to discover more use cases.

Multi-Language Agent Playbooks: Interactive, browser-native notebooks for experimenting with cross-language agent workflows and runtimes.

Memory Management Innovations: Shared model weights across WASM instances, improve garbage collection, and lower browser memory spikes.

Progressive Model Loading: To improve initial load responsiveness, streaming models in chunks and enable basic functionality early.

For a deep dive into these architectural enhancements and practical implementation tips, check out the complete article on my blog.

Conclusion#

I honestly don't know yet whether browser-native AI agents are the future or an interesting dead end. But they scratch an itch I've had for years about where computation should happen and who should control it. There's something deeply satisfying about watching a 7B parameter model reason through problems entirely on your machine, using whatever programming language makes sense for the task, without a single bit of data leaving your browser.

Building on Mozilla.ai’s foundational work, this 3W approach tries to push the boundaries of what's possible when you refuse to accept the server-dependency status quo. The architecture has sharp edges—memory constraints, initialization delays, hardware requirements—but it also enables application categories that simply weren't feasible before. Privacy-first AI tools, offline-capable intelligent applications, and multi-language agent systems that leverage each runtime's strengths.

The enhancement areas I've outlined aren't just technical improvements; they're potential paths toward making browser-native AI genuinely competitive with server-based solutions. The PubSub coordination layer alone could transform this from a clever demo into a practical development platform for distributed in-browser intelligence, for example.

This is experimental software, shared early and openly. I’m genuinely curious—what would you build with this architecture, and what new directions could it take? If you’re interested in agentic workflows, try extending this to run true agents with tool-calling (think Rust or Python frameworks—maybe even overcoming some pyodide limitations). Or, if you’re keen on browser integrations, consider exploring internal model support in Firefox (I’d especially love feedback here!).

The code is on GitHub and the provided containers make for easy experimenting. If you dig in, please share your results, hacks, or directions you think are worth exploring next—I’m all ears.

Sometimes the most interesting technical problems come from asking simple questions: What if we just... didn't send our data to someone else's computer? The 3W stack is the one looking for the right answer to that question. Whether it's the right answer remains to be seen.